See: Description
| Interface | Description |
|---|---|
| IBkfService |
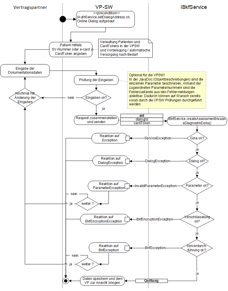
Dieses Service stellt die Funktionalitäten des Brustkrebs-Früherkennungs-Service (BKF) Version 8 für Befunderfassung und -übermittlung zur Verfügung.
|
| Class | Description |
|---|---|
| AssessmentBildgebendeDiagnostikDoku |
Enthält die Eingangsdaten zur Assessmentdokumentation der bildgebenden Diagnostik
für den Aufruf der Funktion createAssessmentBildgebendeDiagnostikDoku.
|
| AssessmentInvasiveDiagnostikDoku |
Enthält die Eingangsdaten zur Assessmentdokumentation der
invasiven Diagnostik für den Aufruf der Funktion createAssessmentInvasiveDiagnostikDoku.
|
| BKFAnspruchsinformation |
Diese Klasse enthält die Informationen eines BKF-Leistungsanspruches.
|
| BKFArzt |
Diese Klasse enthält die Daten eines zertifizierten Arztes.
|
| BKFKonsultationInfo |
Diese Klasse enthält die Daten einer Konsultation.
|
| BKFLeistungsanspruchInfo |
Liefert Informationen zu den BKF-Leistungsansprüchen der Patientin.
|
| BKFPatientInfo |
Diese Klasse enthält die Daten einer Patientin.
|
| BKFQuittung |
Empfangsbestätigung der create-Funktionen.
|
| BkfToken |
Informationen zu einen BKF-Token (BKF-Leistungsanspruch).
|
| CheckBkfTokenErgebnis |
Rückgabewert der Funktion
checkBkfToken. |
| KUMEndergebnis |
Diese Klasse enthält die Daten des Endergebnisses der kurativen Mammographie (KurativenMammographiDoku).
|
| KUMMammographieErstbefunder |
Diese Klasse enthält die Ergebnisdaten einer Mammographiebefundung durch den Erstbefunder
der kurativen Mammographie (KurativeMammographieDoku).
|
| KUMMammographieZweitbefunder |
Diese Klasse enthält die Ergebnisdaten einer Mammographiebefundung durch den Zweitbefunder
der kurativen Mammographie (KurativeMammographieDoku).
|
| KUMUltraschall |
Diese Klasse enthält die Ergebnisdaten einer Ultraschalluntersuchung
der kurativen Mammographie (KurativeMammographieDoku).
|
| KurativeMammographieDoku |
Enthält die Ergebnisdaten der kurativen Mammographie, zum Aufruf der Funktion createKurativeMammographieDoku.
|
| KurativeMammoLeermeldung |
Enthält die Eingangsdaten zum Aufruf der Funktion createKurativeMammoLeermeldung.
|
| KurativeUltraschallDoku |
Enthält die Ergebnisdaten der kurativen Ultraschalluntersuchung, zum Aufruf
der Funktion createKurativeUltraschallDoku.
|
| ScreeningDoku |
Enthält die Ergebnisdaten der Screening-Dokumentation, zum Aufruf der Funktion createScreeningDoku.
|
| ScreeningUltraschallDoku |
Enthält die Ergebnisdaten der Screening-Ultraschalluntersuchung,
zum Aufruf der Funktion createScreeningUltraschallDoku.
|
| SCREndergebnis |
Diese Klasse enthält die Daten des Endergebnisses der ScreeningDoku.
|
| SCRMammographieErstbefunder |
Diese Klasse enthält die Ergebnisdaten einer Mammographiebefundung durch den Erstbefunder
der ScreeningDoku.
|
| SCRMammographieZweitbefunder |
Diese Klasse enthält die Ergebnisdaten einer Mammographiebefundung durch den Zweitbefunder
der ScreeningDoku.
|
| SCRUltraschall |
Diese Klasse enthält die Ergebnisdaten einer Ultraschalluntersuchung
der ScreeningDoku.
|
| SearchBkfKonsultationDataErgebnis |
Liefert, abhängig des Dokumentationsblattes BKF-relevante Konsultationen.
|
| SelbstzahlerMammographieDoku |
Enthält die Ergebnisdaten der Selbstzahler Mammographie, zum Aufruf der Funktion createSelbstzahlerMammographieDoku.
|
| SZMEndergebnis |
Diese Klasse enthält die Daten des Endergebnisses
der Selbstzahler Mammographie (
SelbstzahlerMammographieDoku). |
| SZMMammographieErstbefunder |
Diese Klasse enthält die Ergebnisdaten einer Mammographiebefundung durch den Erstbefunder
der Selbstzahler Mammographie (
SelbstzahlerMammographieDoku). |
| SZMMammographieZweitbefunder |
Diese Klasse enthält die Ergebnisdaten einer Mammographiebefundung durch den Zweitbefunder
der Selbstzahler Mammographie (
SelbstzahlerMammographieDoku). |
| SZMUltraschall |
Diese Klasse enthält die Ergebnisdaten einer Ultraschalluntersuchung
der Selbstzahler Mammographie (
SelbstzahlerMammographieDoku). |
| TherapiePathologieDoku |
Enthält die Ergebnisdaten zur Therapiedokumentation Pathologie, zum Aufruf der Funktion createTherapiePathologieDoku.
|
| TherapieTumorDoku |
Enthält die Ergebnisdaten zur Therapiedokumentation Tumor, zum Aufruf der Funktion createTherapieTumorDoku.
|
| WeitereMammographieDoku |
Enthält die Ergebnisdaten der Weiteren Mammographie, zum Aufruf der Funktion createWeitereMammographieDoku.
|
| WeitereUltraschallDoku |
Enthält die Ergebnisdaten der weiteren Ultraschalluntersuchung, zum Aufruf
der Funktion createWeitereUltraschallDoku.
|
| WEMEndergebnis |
Diese Klasse enthält die Daten des Endergebnisses der Weiteren Mammographie (WeitereMammographieDoku).
|
| WEMMammographieErstbefunder |
Diese Klasse enthält die Ergebnisdaten einer Mammographiebefundung durch den Erstbefunder
der Weiteren Mammographie (WeitereMammographieDoku).
|
| WEMMammographieZweitbefunder |
Diese Klasse enthält die Ergebnisdaten einer Mammographiebefundung durch den Zweitbefunder
der Weiteren Mammographie (WeitereMammographieDoku).
|
| WEMUltraschall |
Diese Klasse enthält die Ergebnisdaten einer Ultraschalluntersuchung
der Weiteren Mammographie (WeitereMammographieDoku).
|
IBkfService sowie die dazu notwendigen Klassen.
| Funktion | benötigtes Recht | Fehlermeldung bei Aufruf ohne das benötigte Recht |
|---|---|---|
| Funktionen zur Patientenunterstützung | ||
| Aktuellen BKF-Leistungsanspruch abfragen | BKF.LA_ABFRAGE | AccessException.MISSING_BKF_LA_ABFRAGE |
| Unterstützungsfunktionen zur Dokumentationserfassung | ||
| Konsultationsdaten abfragen | BKF.MAMMO und/oder BKF.ASSESSMENT und/oder BKF.WMU | AccessException.MISSING_BKF_KSEABFRAGE |
| Token prüfen | BKF.MAMMO | AccessException.MISSING_BKF_CHECK_TOKEN |
| Arztdaten suchen | BKF.MAMMO und/oder BKF.SZE und/oder BKF.WMU | AccessException.MISSING_BKF_ARZTABFRAGE |
| Empfangsbestätigungen abfragen | BKF.MAMMO und/oder BKF.ASSESSMENT und/oder BKF.SZE und/oder BKF.WMU | AccessException.MISSING_BKF_ERFASSUNG |
| Übermittlung | ||
| Screening-Dokumentation | BKF.MAMMO | AccessException.MISSING_BKF_MAMMO |
| Screening Ultraschalldokumentation | BKF.MAMMO | AccessException.MISSING_BKF_MAMMO |
| Kurative Mammographiedokumentation | BKF.MAMMO | AccessException.MISSING_BKF_MAMMO |
| Kurative Ultraschalldokumentation | BKF.MAMMO | AccessException.MISSING_BKF_MAMMO |
| Kurative Mammographie Leermeldung | BKF.MAMMO | AccessException.MISSING_BKF_MAMMO |
| Assessmentdokumentation Bildgebende Diagnostik | BKF.ASSESSMENT | AccessException.MISSING_BKF_ASSESSMENT |
| Assessmentdokumentation Invasive Diagnostik | BKF.ASSESSMENT | AccessException.MISSING_BKF_ASSESSMENT |
| Therapiedokumentation Tumor | BKF.ASSESSMENT | AccessException.MISSING_BKF_ASSESSMENT |
| Therapiedokumentation Pathologie | BKF.ASSESSMENT | AccessException.MISSING_BKF_ASSESSMENT |
| Selbstzahler Mammographie Dokumentation | BKF.SZE | AccessException.MISSING_BKF_SZE |
| Weitere Mammographiedokumentation | BKF.WMU | AccessException.MISSING_BKF_WMU |
| Weitere Ultraschalldokumentation | BKF.WMU | AccessException.MISSING_BKF_WMU |
| KVTs ermitteln | FDAS-Methode: getSVTs() | |
| Fachgebiete ermitteln | FDAS-Methode: getFachgebiete() | |
| Behandlungsfälle ermitteln() | FDAS-Methode: getBehandlungsfaelle() |






| MG-SCORE (BIRADS) | MG0 | : | MG1/MG2 | : | MG3 | : | MG4/MG5 | : | MG6 |
| Dokumentation | Dokumentationstyp | Dokumentationsversion |
| Screening-Dokumentation | SCR | 5.0 |
| Screening Ultraschalldokumentation | SUS | 4.0 |
| Kurative Mammographiedokumentation | KUM | 4.0 |
| Kurative Ultraschalldokumentation | KUS | 3.0 |
| Kurative Mammographie Leermeldung | KML | 2.0 |
| Selbstzahler Mammographie Dokumentation | SZM | 2.0 |
| Assessmentdokumentation Bildgebende Diagnostik | ABD | 3.0 |
| Assessmentdokumentation Invasive Diagnostik | AID | 3.0 |
| Therapiedokumentation Tumor | TUM | 3.0 |
| Therapiedokumentation Pathologie | PAT | 3.0 |
| Weitere Mammographiedokumentation | WEM | 2.0 |
| Weitere Ultraschalldokumentation | WUS | 1.0 |
| Fehlerursache | Nummer |
|---|---|
| Pflichtfeld | 1 2 |
| Formatfehler (Bsp.: nur numerische Zeichen erlaubt) | 3 |
| Wertebereichfehler (Bsp.: Wertebereich 0-99 oder ungültige Konstante) | 4 |
| Zusätzliche Bedingungen (Bsp.: Parameter darf nicht befüllt werden, wenn Patientin ein gewisses Alter nicht erreicht hat) | 5
6 7 8 |
| Verknüpfte Bedingungen (Bsp.: es muss entweder der eine oder der andere Parameter angegeben werden) | 0 |
| 18 | 0111 |
|
Servicenummer
|
ParameterID des Parameters ArztID im Objekt
SCRMammographieErstbefunder
|
| CL- | 18 | 0111 | 1 |
|
KZ für Client-Fehler
|
Servicenummer
|
ParameterID des Parameters ArztID
im Objekt SCRMammographieErstbefunder |
Pflichtfeldverletzung
|
|
fieldCode
|
|||
| Parameter anspruch | Bedeutung |
| 0 (Nein) |
Die Person kann aktuell keine Leistung in Anspruch nehmen. Für die Patientin existiert aktuell kein BKF-Leistungsanspruch. D.h. die Patientin nimmt entweder (aktuell) nicht am BKF-Programm teil (wenn kein BKFAnspruchsinformation-Objekt versorgt ist), z.B. da das Mindestalter für eine Teilnahme noch nicht erreicht ist oder für die Patientin gibt es aktuell nur einen geplanten Rescreen-Termin (wenn zusätzlich noch ein BKFAnspruchsinformation-Objekt versorgt ist). |
| Parameter tokenart | Parameter leistungsanspruch | Parameter konsumiert | Parameter reserviert | Parameter datum | Bedeutung |
| W (Rescreen) | 0 (Nein) | nicht versorgt | nicht versorgt | versorgt |
Es ist ein Rescreening für <Datum + 1> geplant. Für die Patientin existiert aktuell kein BKF-Leistungsanspruch, weder ein regulärer noch ein Rescreen Leistungsanspruch. Es ist jedoch ein <Datum> für einen kommenden Rescreen-Leistungsanspruch bekannt. Das im Objekt retournierte Datum entspricht dem Datum bis zu dem die Leistung noch gesperrt ist. Für eine Anzeige in Ihrer Software, wann bei einer Patientin aus tagesaktueller Sicht das nächste Screening möglich ist, ist ein Tag dazuzuzählen. |
| Parameter tokenart | Parameter leistungsanspruch | Parameter konsumiert | Parameter reserviert | Parameter datum | Bedeutung |
| R (regulär) | 1 (Ja) | 1 (Ja) | nicht versorgt | versorgt |
Die Person hat bereits die Leistung des regulären Screenings in Anspruch genommen. Der
Anspruch ist aktuell bis <Datum> gesperrt. Für die Patientin existiert ein regulärer BKF-Leistungsanspruch, der bereits konsumiert wurde. Der Parameter "Datum" enthält das aktuell bekannte Datum, bis zu dem der reguläre Leistungsanspruch gesperrt ist, d.h. kein neuer regulärer BKF-Leistungsanspruch angelegt wird. |
| R (regulär) | 1 (Ja) | 0 (Nein) | 0 (Nein) | nicht versorgt |
Die Person kann aktuell die Leistung des regulären Screenings in Anspruch nehmen. Es existiert ein regulärer BKF-Leistungsanspruch, der weder konsumiert noch reserviert wurde. |
| R (regulär) | 1 (Ja) | 0 (Nein) | 1 (Ja) | nicht versorgt |
Die Person hat die Leistung des regulären Screenings bereits in Anspruch genommen. Es existiert ein regulärer BKF-Leistungsanspruch. Dieser ist noch nicht konsumiert, jedoch reserviert. D.h. zu dem regulären Leistungsanspruch wurde bereits eine VM-Konsultation erfasst, aber noch keine Dokumentation übermittelt. Es ist daher noch keine Sperrfrist bekannt. |
| Parameter tokenart | Parameter leistungsanspruch | Parameter konsumiert | Parameter reserviert | Parameter datum | Bedeutung |
| W (Rescreen) | 1 (Ja) | 1 (Ja) | nicht versorgt | nicht versorgt |
Die Person hat bereits die Leistung des Rescreenings in Anspruch genommen. Für die Patientin existiert ein Rescreen BKF-Leistungsanspruch, der bereits konsumiert wurde. Es ist kein Datum für einen weiteren Rescreen-Leistungsanspruch bekannt. |
| W (Rescreen) | 1 (Ja) | 1 (Ja) | nicht versorgt | versorgt |
Die Person hat bereits die Leistung des Rescreenings in Anspruch genommen. Ein weiteres Rescreening
ist für <Datum +1> geplant. Für die Patientin existiert ein Rescreen BKF-Leistungsanspruch, der bereits konsumiert wurde. Es ist ein Datum für einen weiteren Rescreen-Leistungsanspruch bekannt. Das im Objekt retournierte Datum entspricht dem Datum, bis zu dem die Leistung noch gesperrt ist. Für eine Anzeige in Ihrer Software, wann bei einer Patientin aus tagesaktueller Sicht das nächste Screening möglich ist, ist ein Tag dazuzuzählen. |
| W (Rescreen) | 1 (Ja) | 0 (Nein) | 0 (Nein) | nicht versorgt |
Die Person kann aktuell die Leistung des Rescreenings in Anspruch nehmen. Es existiert ein Rescreen BKF-Leistungsanspruch, der weder konsumiert noch reserviert wurde. |
| W (Rescreen) | 1 (Ja) | 0 (Nein) | 1 (Ja) | nicht versorgt |
Die Person hat die Leistung des Rescreenings bereits in Anspruch genommen. Es existiert ein Rescreen BKF-Leistungsanspruch. Dieser ist noch nicht konsumiert, jedoch reserviert. D.h. zu dem Rescreen-Leistungsanspruch wurde bereits eine VR-Konsultation erfasst, aber noch keine Dokumentation übermittelt. |
| W (Rescreen) | 0 (Nein) | nicht versorgt | nicht versorgt | versorgt |
Es ist ein Rescreening für <Datum + 1> geplant. Für die Patientin existiert aktuell kein Rescreen BKF-Leistungsanspruch. Es ist jedoch ein <Datum> für einen kommenden Rescreen-Leistungsanspruch bekannt. Das im Objekt retournierte Datum entspricht dem Datum, bis zu dem die Leistung noch gesperrt ist. Für eine Anzeige in Ihrer Software, wann bei einer Patientin aus tagesaktueller Sicht das nächste Screening möglich ist, ist ein Tag dazuzuzählen. |



